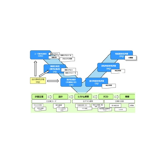
中堅医薬品製造メーカにおける ERP(⽣産管理システム)導入時の規制対応について
中堅医薬品製造メーカにおけるERP(⽣産管理システム)導入時の規制対応についてご紹介・・ ※詳しくはPDF資料をご覧いただくか、お気軽にお問い合わせ下さい。
この製品へのお問い合わせ
この製品に関するニュース(1)
企業情報
日本電子計算株式会社(JIP)グループは1962年の設立以来、証券・金融機関・官庁・自治体をはじめとした多くのお客様に対し、情報技術(IT)をお客様の価値として提供する事業を展開してまいりました。「対話と尊厳(Dialog & Dignity)」を基本理念として掲げ、「優れた情報技術を駆使し感性豊かなサービスの提供を通しお客様とともに成長し情報社会への貢献」を目指します。











